Contact usRequest a demo

Unblu architecture overview

Although the details of your Unblu setup will differ depending on which deployment model and which optional elements you choose, an Unblu installation always consists the following principal components:

  • Unblu Collaboration Server

  • Database

  • Rendering Service

  • External system components

  • Frontend interfaces and integrations

  • Backend integrations

The architecture diagrams below show how these pieces fit together.

For information on the individual components, refer to Backend components, Frontend components, External components, and Cluster components.

In the diagrams below, the visitor frontend integration (JS API) is represented inside the company network rather than associated with the web visitor. This is because it’s shown where it’s integrated in the system rather than where it’s running.

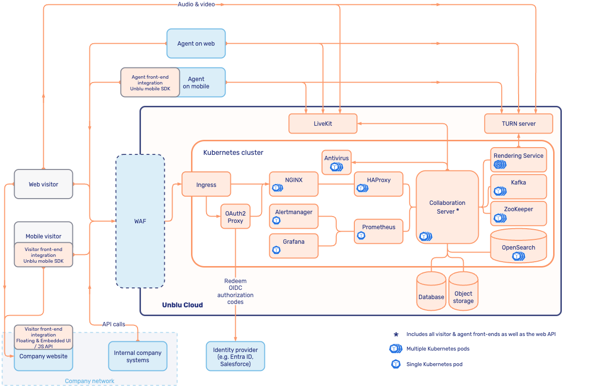
Unblu Cloud

The following diagram gives an overview of the organization of a deployment in the Unblu Cloud, Unblu’s software as a service (SaaS) solution:

Cloud architecture
Figure 1. Unblu Cloud architecture components

Unblu cluster

The following diagram gives an overview of the organization of an on-premises cluster deployment:

On-premises cluster architecture
Figure 2. Unblu cluster architecture components

See also